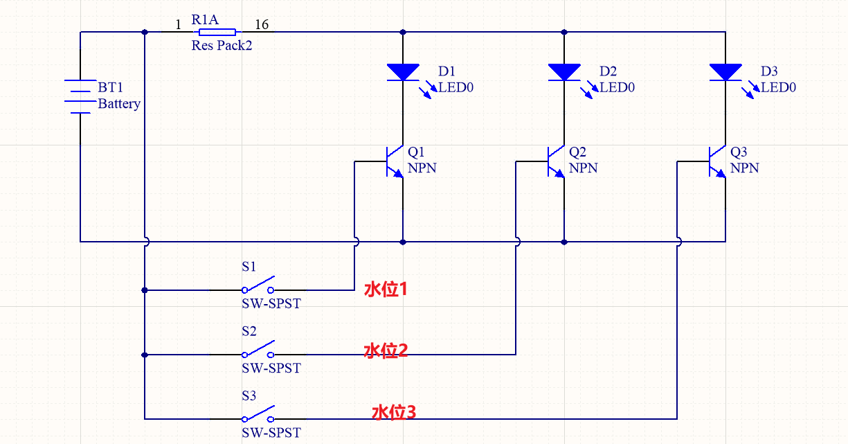
今天介紹的這個電路也很簡單,基本上就用到最常規的電子器件:電阻,電容,三極管,led燈和一個供電電源這幾個器件。下面是具體的電路,大家可以自己先試著分析一下。


低水位顯示原理


首先可以先看一下,當容器里面的水很少時,也就是在水位3附近時,根據電路可以看出只有開關S3因為水是導體進而導通,此時電通過三極管Q3的基極-發射極驅動三極管Q3導通。LED燈D3處于被點亮狀態。當監視人員看到此設備只有一個燈亮時,就要關心該加水了。上面是電路圖走勢。
高水位顯示原理


當容器里面的液體處于很滿的狀態時,液體會達到開關S1的位置,此時三個開關會因為水是導體的緣故都處于短路狀態,進而三個三極管Q1,Q2,Q3都會被驅動打開,面板上的三個指示燈D1,D2,D3都會點亮,也就意味著此時水位處于安全位置,不用加水。
〈烜芯微/XXW〉專業制造二極管,三極管,MOS管,橋堆等,20年,工廠直銷省20%,上萬家電路電器生產企業選用,專業的工程師幫您穩定好每一批產品,如果您有遇到什么需要幫助解決的,可以直接聯系下方的聯系號碼或加QQ/微信,由我們的銷售經理給您精準的報價以及產品介紹
〈烜芯微/XXW〉專業制造二極管,三極管,MOS管,橋堆等,20年,工廠直銷省20%,上萬家電路電器生產企業選用,專業的工程師幫您穩定好每一批產品,如果您有遇到什么需要幫助解決的,可以直接聯系下方的聯系號碼或加QQ/微信,由我們的銷售經理給您精準的報價以及產品介紹
聯系號碼:18923864027(同微信)
QQ:709211280

