2. 應用
2.1 NMOS 開關控制

如圖,通過 NMOS 的開關作用,完成對 LED 的亮滅控制。此時 MOS 管工作于截止區和可變電阻區。


對于 NMOS ,當 Vgs = Vg - Vs > 0 時,NMOS 導通;當 Vgs = Vg - Vs < 0 時,NMOS 斷開。
2.2 PMOS 電源控制
2.2.1 IO 控制

PMOS 在整個電路系統中,其中某一部分的電路上電通過控制中可以方便用于通斷控制。上圖的電路中,使用時需要注意的一點是 VCC_IN 與控制端的電平 PWR_CON 要處于同一標準(eg:VCC_IN = 3.3V;PWR_CON 高電平 = 3.3V)。


對于 PMOS ,當 Vgs = Vg - Vs < 0 時,PMOS 導通;當 Vgs = Vg - Vs > 0 時,PMOS 斷開。
因為 MOS 管的導通壓降是非常小的,所以在 Rds 之上的能量損耗是比較少的。
2.2.2 NMOS 控制 PMOS
進一步地,上圖的電路可以擴展為下圖,PMOS 的柵極通過 NMOS 來控制。


拓展為此電路,針對 VCC_IN 與 PWR_CON 電壓就沒有強制的要求了。當 PWR_CON 為高電平的時候,NMOS 導通,PMOS 的柵極被拉低到低電平,PMOS 導通,VCC_OUT 有電壓輸出;反之,當 PWR_CON 為低電平時,NMOS 關斷,從而使 PMOS 也斷開,這樣就完成了 VCC_IN 輸出電壓到 VCC_OUT 的控制。
2.2.3 按鍵上電控制


上圖的電路,就可以完成所謂的按鍵開機的功能。
(1)按下 K1 按鍵,PMOS 的柵極被拉低,Vgs < 0,PMOS 導通,VCC_OUT 有電壓輸出;
(2)VCC_OUT 有電壓輸出,按鍵按下時可完成對 MCU 的供電,然后軟件端通過 MCU 的 GPIO 進而控制 NMOS 的柵極,即 PWR_CON 。先通過 KEY_DET 檢測到按鍵動作,然后把 PWR_CON 設置為高電平,NMOS 導通,使得 PMOS 也導通,這時候抬起按鍵,VCC_OUT 一端也有電壓穩定輸出,就實現了按鍵上電開機的功能。
此電路的二極管,功能是防止電壓反竄和 對MCU 的 GPIO 的保護。
功能流程:


2.3 反相(非門邏輯)
如果電路中需要實現邏輯非的功能,可以采用 MOS 管(三極管)加上電阻來實現,如下圖所示:




通過一個 MOS 管(三極管)加上兩個電阻,就可以實現非門的邏輯。
具體的應用可參考本文:再學 SPI ——(一)SPI片選信號
2.4 電池防反接功能
在大多數的電池防反接電路中,常選擇壓降小的二極管(如:肖特基二極管)來完成,但是針對如 3.7V 鋰電池的應用場景,肖特基約為 0.2V 的壓降天然的造成了電池容量的浪費,而 MOS 管導通的低壓降(Vds)就有很大的優勢了。

如上圖所示,PMOS 在此處的作用就是防止 VBUS 存在時,LDO Vin 端的電壓反竄到電池上。
原理分析:
(1)當 USB VBUS 存在時,PMOS 的柵極電壓 Vg = 5V,源極電壓 Vs = 3.7V(假設此時的電池電壓為 3.7V),Vgs = 5 - 3.7 = 1.3V(大于0),此時 PMOS 關斷,就起到了防止 Vin 端電壓反竄的作用;
(2)當 USB VBUS 不存在時,PMOS 的柵極通過 10K 的電阻下拉到 GND,因此柵極電壓 Vg = 0V,源極電壓 Vs = 3.7V(假設此時的電池電壓為 3.7V),電池通過 PMOS 自身的寄生二極管使得 Vs = 3.7V,所以 PMOS 的導通電壓 Vgs = 0 - 3.7 = -3.7V,PMOS 導通,這樣就完成了電池電壓到 Vin 端的輸入。
上圖的 LDO 電路,只要使能端 LDO_CON 給一個開啟信號,輸出端 V_3V3 就可以穩定輸出 3.3V,C3、C4 為 LDO 的輸入輸出電容,一般大于 1uF(具體參考數據手冊取值)。
具體的應用可參考本文:電源防反接小結
2.5 IO通信雙向切換
在一些設備中,如果兩個通過 IO 連接的器件,某一時刻,一個處于休眠,一個處于掉電,這時候就會導致休眠的器件向掉電的器件灌入電流,為了完全杜絕此狀態下的電路竄入,可采取如下電路的設計(比如:I2C 的 SDA 信號)

原理分析:


如上面兩個方向的表格分析,這樣通過 NMOS 就完成了一個 IO 雙向通信的控制。(只能選擇 NMOS,不可選擇 PMOS,原因讀著可以自行分析一下)
2.6 3.3V 與 5V 的電平轉換
(1) MOS 實現:
在實際的應用中,常會遇到通信的兩個芯片之間的電平不匹配的問題,這時候就需要通過外部的電路來完成電平匹配的工作(如:MCU 的電平為 3.3V,而外設的電平為 5V)。

原理分析:


反之,也完成了對 5V 設備的數據的讀取。
注:此電路用三極管也可以實現同樣的功能,如下圖:

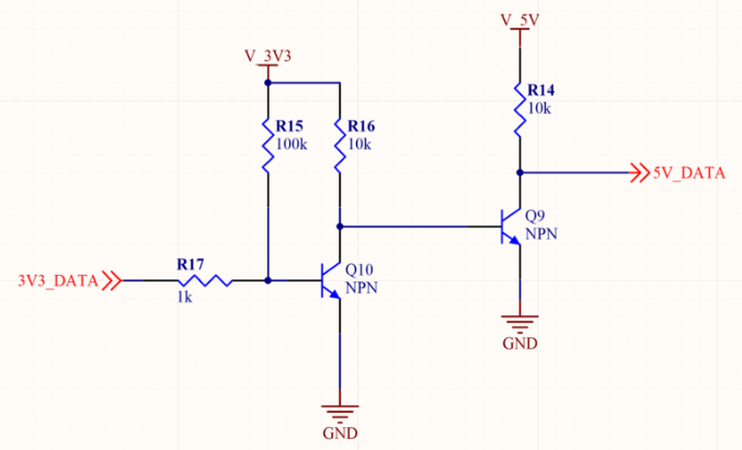
(2) 兩級 NPN 實現:
如下圖所示,3.3V 與 5V 之間的電平轉換,也可以通過兩級的 NPN 三極管來實現。

原理分析:


以上為一些常用的 MOS 管的實際應用電路
〈烜芯微/XXW〉專業制造二極管,三極管,MOS管,橋堆等,20年,工廠直銷省20%,上萬家電路電器生產企業選用,專業的工程師幫您穩定好每一批產品,如果您有遇到什么需要幫助解決的,可以直接聯系下方的聯系號碼或加QQ/微信,由我們的銷售經理給您精準的報價以及產品介紹
〈烜芯微/XXW〉專業制造二極管,三極管,MOS管,橋堆等,20年,工廠直銷省20%,上萬家電路電器生產企業選用,專業的工程師幫您穩定好每一批產品,如果您有遇到什么需要幫助解決的,可以直接聯系下方的聯系號碼或加QQ/微信,由我們的銷售經理給您精準的報價以及產品介紹
聯系號碼:18923864027(同微信)
QQ:709211280

